重磅!2025年中国及31省市海水淡化行业政策汇总及解读(全)
行业主要上市公司:双良节能(600481)、碧水源(300070)、沃顿科技(000920)等。
本文核心内容:中国海水淡化国家政策;中国海水淡化各省市政策
1、政策历程图
海水淡化软件行业从“十二五”开始成为国家重点发展任务。2012年国家发布《中国云科技发展“十二五”专项规划》,对海水淡化软件相关技术做出规划。海水淡化经历了“十三五”的夯实基础,再到“十四五”时期培育壮大产业的阶段性发展。2021年的“十四五”规划中,数字中国建设被提到新的高度,海水淡化成为重点发展产业。

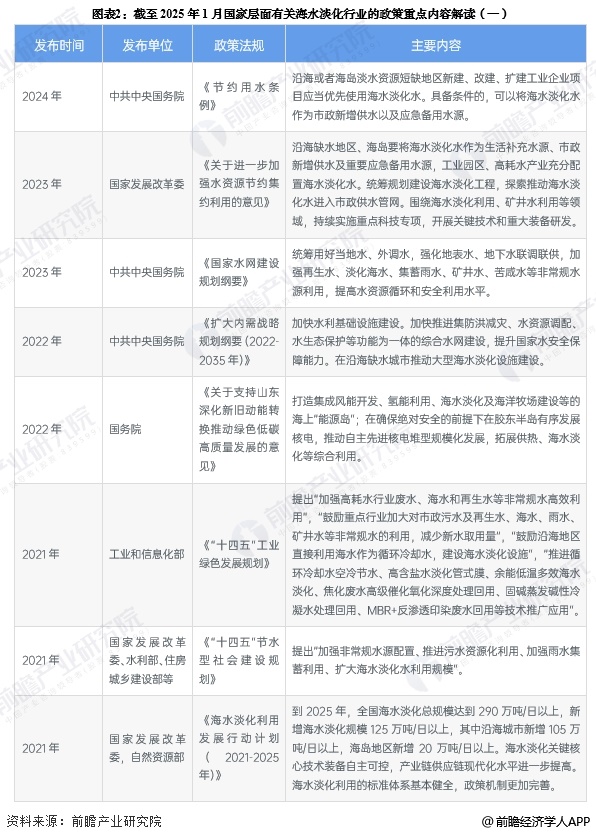
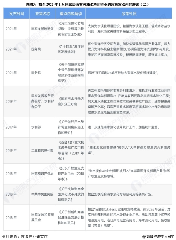
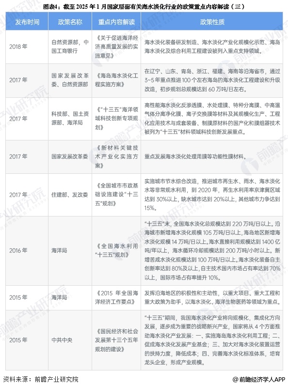
2、国家层面政策汇总及解读
——国家层面海水淡化行业政策汇总
中共中央、国务院、发改委、科技部和海洋局等相关部门愈发重视海水淡化产业发展,相继出台一系列政策法规对我国海水淡化行业进行了规范并确立了目标。我国海水淡化相关政策具体如下:




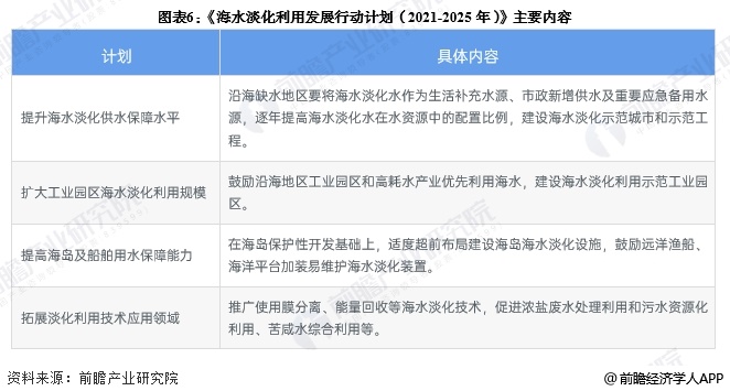
——《海水淡化利用发展行动计划(2021-2025年)》解读
2021年5月,国家发展改革委、自然资源部印发《海水淡化利用发展行动计划(2021-2025年)》。计划提出,“十四五”时期要着力推进海水淡化规模化利用,具体计划内容如下:

根据2021年国家发改委和自然资源部发布的《海水淡化利用发展行动计划(2021-2025年)》,到2025年,我国要实现海水淡化关键核心技术装备自主可控,产业链供应链现代化水平进一步提高,海水淡化利用的标准体系基本健全,政策机制更加完善。到2025年,全国海水淡化总规模要达到290万吨/日以上,新增海水淡化规模125万吨/日以上,其中沿海城市新增105万吨/日以上,海岛地区新增20万吨/日以上。

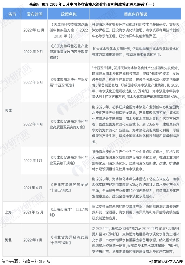
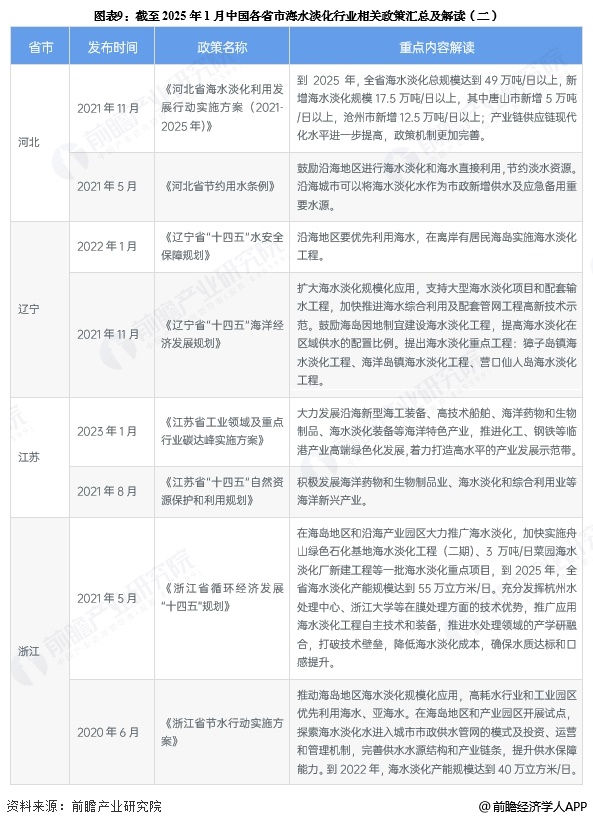
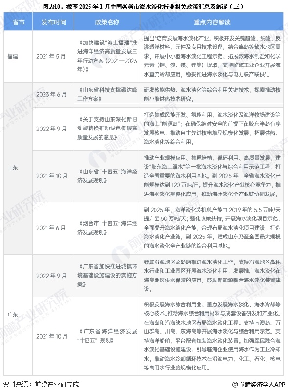
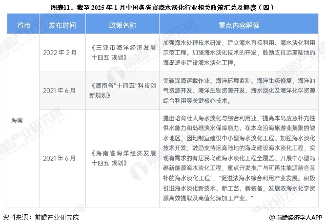
3、各省市层面的政策汇总及解读
——各省市海水淡化行业政策汇总
我国海水淡化市场全面开放以来,各省市均针对海水淡化行业出台多项政策,规范和促进海水淡化行业的发展,尤其是广东、浙江、云南等海水淡化产业发展较好的省市,将鼓励海水淡化行业发展列入了“十四五”期间的发展规划:




——各省市海水淡化行业发展目标解读
“十四五”期间,各省纷纷对海水淡化产业发展目标作出规划,其中河北、山东和浙江分别提出到2025年全省海水淡化总规模达到49、50、55万吨/日的建设目标;广东、辽宁提出因地制宜建设海水淡化工程。

原文来源:前瞻网
原文链接:https://xw.qianzhan.com/trends/detail/506/250325-0c250fc0.html
【免责声明】本网站所转载发布文章版权归原作者所有,如有侵权请联系作者删除。